<noscript id="sss0s"></noscript>
  • <tt id="sss0s"></tt>
    <li id="sss0s"></li>
  • <tt id="sss0s"><rt id="sss0s"></rt></tt>
  • <li id="sss0s"></li>
  • <li id="sss0s"></li>
  • 直通屏山|福建|時評|大學城|臺海|娛樂|體育|國內|國際|專題|網事|福州|廈門|莆田|泉州|漳州|龍巖|寧德|南平|三明
    您所在的位置: 東南網 > 天下 > 聚焦 > 正文
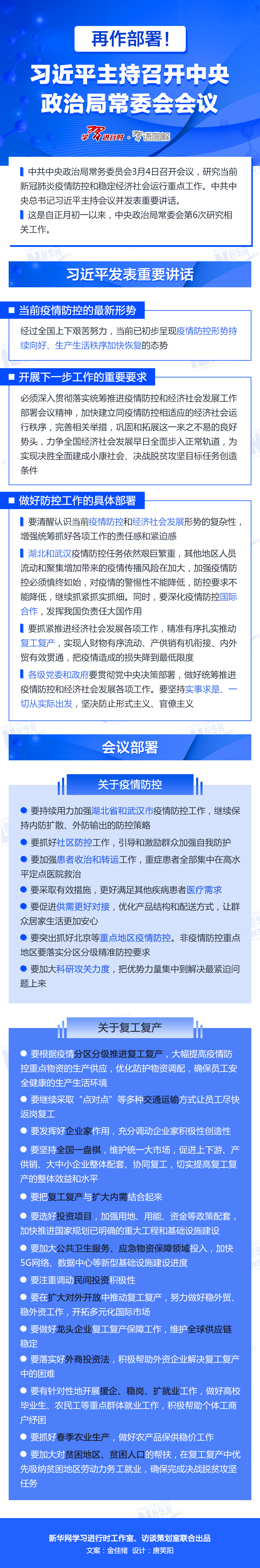
    再作部署!習近平主持召開中央政治局常委會會議
    wap.kazemians.com 2020-03-05 19:27:57 來源:新華網

    再作部署!習近平主持召開中央政治局常委會會議-新華網

    責任編輯:李雅蘭
    久久久精品94久久精品