<noscript id="sss0s"></noscript>
  • <tt id="sss0s"></tt>
    <li id="sss0s"></li>
  • <tt id="sss0s"><rt id="sss0s"></rt></tt>
  • <li id="sss0s"></li>
  • <li id="sss0s"></li>
  • 直通屏山|福建|時評|大學城|臺海|娛樂|體育|國內|國際|專題|網事|福州|廈門|莆田|泉州|漳州|龍巖|寧德|南平|三明
    您所在的位置: 東南網 > 天下 > 聚焦> 正文
    分享到:

    重磅!“十四五”時期,這些重大工程將推進實施

    2021-03-13 15:34:34 來源:央視新聞  責任編輯:吳靜  作者:

    12日,《中華人民共和國國民經濟和社會發展第十四個五年規劃和2035年遠景目標綱要》對外公布。文中明確,“十四五”時期,將推進一系列重大工程建設。

    新型基礎設施

    布局建設信息基礎設施、融合基礎設施、創新基礎設施等新型基礎設施。

    建設高速泛在、天地一體、集成互聯、安全高效的信息基礎設施。

    加快5G網絡規?;渴?,用戶普及率提高到56%,推廣升級千兆光纖網絡。

    前瞻布局6G網絡技術儲備。

    擴容骨干網互聯節點,新設一批國際通信出入口,全面推進互聯網協議第六版(IPv6)商用部署。

    實施中西部地區中小城市基礎網絡完善工程。

    推動物聯網全面發展,打造支持固移融合、寬窄結合的物聯接入能力。

    建設若干國家樞紐節點和大數據中心集群,建設E級和10E級超級計算中心。

    積極穩妥發展工業互聯網和車聯網。

    打造全球覆蓋、高效運行的通信、導航、遙感空間基礎設施體系,建設商業航天發射場。

    加快交通、能源、市政等傳統基礎設施數字化改造,加強泛在感知、終端聯網、智能調度體系建設。

    打通多元化投資渠道,構建新型基礎設施標準體系。

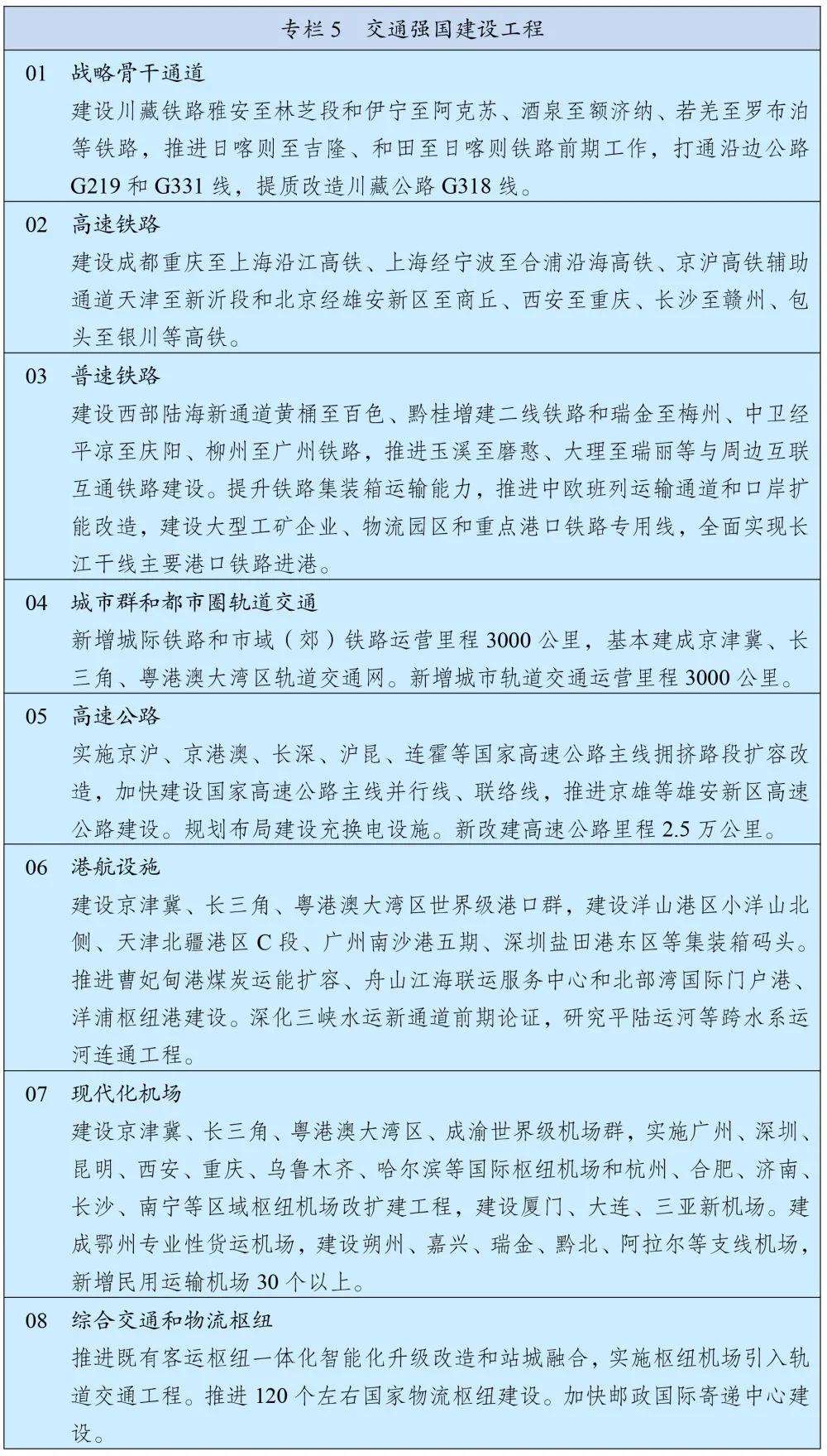
    交通強國建設工程

    加強出疆入藏、中西部地區、沿江沿海沿邊戰略骨干通道建設,加強與周邊國家互聯互通。

    構建快速網,基本貫通“八縱八橫”高速鐵路,提升國家高速公路網絡質量,加快建設世界級港口群和機場群。

    加強郵政設施建設,實施快遞“進村進廠出?!惫こ?。

    加快城際鐵路、市域(郊)鐵路建設,構建高速公路環線系統。

    加快沿邊抵邊公路建設,繼續推進“四好農村路”建設,完善道路安全設施。

    構建多層級、一體化綜合交通樞紐體系,發展旅客聯程運輸和貨物多式聯運,推廣全程“一站式”、“一單制”服務。

    推進中歐班列集結中心建設。

    現代能源體系建設工程

    有序發展海上風電,加快西南水電基地建設,安全穩妥推動沿海核電建設。

    建設一批多能互補的清潔能源基地,非化石能源占能源消費總量比重提高到20%左右。

    推進以電代煤,因地制宜開發利用地熱能。

    加快電網基礎設施智能化改造和智能微電網建設,加強源網荷儲銜接,推進煤電靈活性改造。

    加快建設天然氣主干管道,完善油氣互聯互通網絡。

    國家水網骨干工程

    加強跨行政區河流水系治理保護和骨干工程建設,強化大中小微水利設施協調配套。

    加強重點水源和城市應急備用水源工程建設。

    實施防洪提升工程,全面推進堤防和蓄滯洪區建設。

    制片人丨馬燁

    主編丨王興棟

    編輯丨戰星岑 吳夢萱

    關于我們 | 廣告服務 | 網站地圖 | 網站公告
    國新辦發函[2001]232號 閩ICP備案號(閩ICP備05022042號) 互聯網新聞信息服務許可證 編號:35120170001 網絡文化經營許可證 閩網文〔2019〕3630-217號
    信息網絡傳播視聽節目許可(互聯網視聽節目服務/移動互聯網視聽節目服務)證號:1310572 廣播電視節目制作經營許可證(閩)字第085號
    網絡出版服務許可證 (署)網出證(閩)字第018號 增值電信業務經營許可證 閩B2-20100029
    福建日報報業集團擁有東南網采編人員所創作作品之版權,未經報業集團書面授權,不得轉載、摘編或以其他方式使用和傳播
    職業道德監督、違法和不良信息舉報電話:0591-87095403(工作日9:00-12:00、15:00-18:00) 舉報郵箱:jubao@fjsen.com 福建省新聞道德委舉報電話:0591-87275327
    久久久精品94久久精品