<noscript id="sss0s"></noscript>
  • <tt id="sss0s"></tt>
    <li id="sss0s"></li>
  • <tt id="sss0s"><rt id="sss0s"></rt></tt>
  • <li id="sss0s"></li>
  • <li id="sss0s"></li>
  • 直通屏山|福建|時評|大學城|臺海|娛樂|體育|國內|國際|專題|網事|福州|廈門|莆田|泉州|漳州|龍巖|寧德|南平|三明
    您所在的位置:東南網 > 地震局 > 通知公告 > 正文

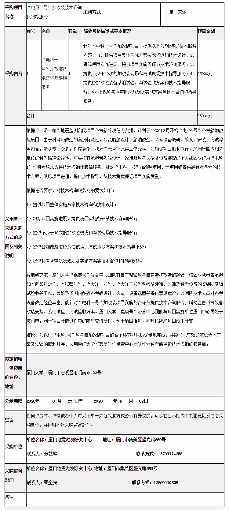
    “電科一號”加改裝技術咨詢及跟蹤服務單一來源采購公示

    2020-08-28 17:50:41?作者:?來源:福建省地震局  責任編輯:王姍菲   我來說兩句

    相關閱讀:

    打印 | 收藏 | 發給好友 【字號
    專題推薦
    更多>>福建今日重點
    更多>>國際國內熱點
    新聞圖片
    更多>>娛 樂
    • 點擊排行
    • 三天
    • 一周
    • 一月
    關于我們 | 廣告服務 | 網站地圖 | 網站公告
    國新辦發函[2001]232號 閩ICP備案號(閩ICP備05022042號) 互聯網新聞信息服務許可證 編號:35120170001 網絡文化經營許可證 閩網文〔2019〕3630-217號
    信息網絡傳播視聽節目許可(互聯網視聽節目服務/移動互聯網視聽節目服務)證號:1310572 廣播電視節目制作經營許可證(閩)字第085號
    網絡出版服務許可證 (署)網出證(閩)字第018號 增值電信業務經營許可證 閩B2-20100029
    福建日報報業集團擁有東南網采編人員所創作作品之版權,未經報業集團書面授權,不得轉載、摘編或以其他方式使用和傳播
    職業道德監督、違法和不良信息舉報電話:0591-87095403(工作日9:00-12:00、15:00-18:00) 舉報郵箱:jubao@fjsen.com 福建省新聞道德委舉報電話:0591-87275327
    久久久精品94久久精品